Перейти к основному содержанию
Библиотечно-издательский комплекс СФУ
Toggle navigation
Ресурсы
Библиотечный поиск
Каталог изданий университета
Университетские информационные ресурсы
Российские информационные ресурсы
Мировые информационные ресурсы
Ресурсы открытого доступа
Периодические издания
Тематические путеводители
Книгообеспеченность учебного процесса
Приобретение литературы
Читателю
Регистрация читателей
Получение и возврат литературы
Межбиблиотечный абонемент
Тематические путеводители
Обучение работе с ресурсами
Доступная среда библиотеки
Подарить книгу библиотеке
Автору
Правила издания рукописей
План выпуска изданий
Размещение публикаций в библиотеке, репозитории, РИНЦ
Проверка
журнала
Служба поддержки публикационной
активности
Учёт публикаций в АИС
«Прометей»
Услуги
Справочник услуг и сервисов БИК
Новая заявка на услугу
Бронирование помещений
Контакты
Адреса и режим работы
Подразделения
Сотрудники
Вопрос-Ответ
Отправить отзыв
Ещё
О Научной библиотеке
Об Издательстве
Дилерство «САБ ИРБИС»
Красноярский ИРБИС-клуб
Литературный клуб «Высокий берег»
Подкаст «Пища для ума»
Вакансии
Часто задаваемые вопросы
Мобильное приложение
Карта сайта и поиск по сайту
Онлайн-медиа Научной библиотеки
Личный кабинет
Главная
Услуги
Издания
Вторичная металлургия
: метод. указ. к практическим занятиям
учебно-методический материал (практические работы)
Полный текст
База данных:
Каталог библиотеки СФУ
(669.05 В 87)
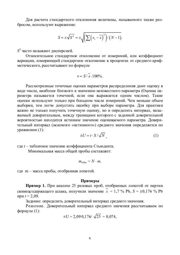
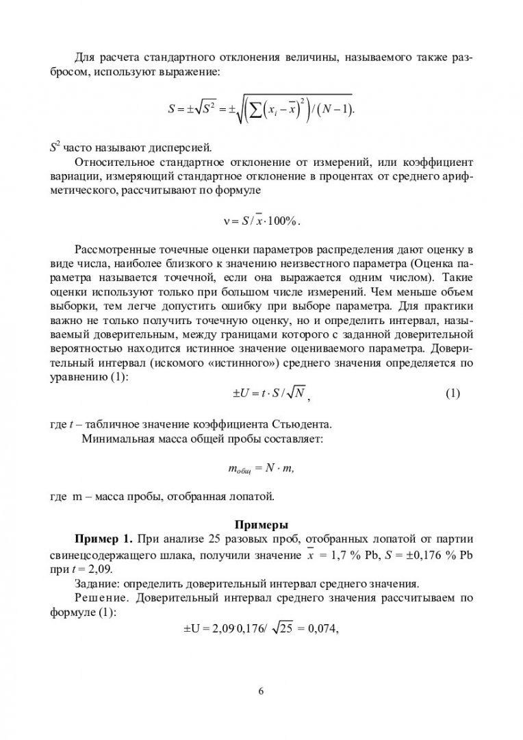
Библиографическое описание:
Вторичная металлургия : метод. указ. к практическим занятиям / сост.: Е.А. Селина, Н. В. Белоусова, А.И. Рюмин. - Электрон. текстовые дан. (pdf, 509 Кб). - Красноярск : Сиб. федер. ун-т, 2011. - Загл. с титул. экрана. - Текст : электронный.
Скопировать
Год издания:
2011
Редакторы, составители и др.:
Селина Е.А.
(составитель);
Белоусова Н.В.
(составитель);
Рюмин А.И.
(составитель)
Издательство:
Сиб. федер. ун-т, Красноярск
Количество страниц:
68
Количество экземпляров:
Издание имеется только в электронном виде
Показать дополнительные сведения
Ключевые слова:
Металлургия цветных металлов, Расчет состава шихты, Производство меди из вторичного сырья, Получение ферроникеля, Переработка шламов цветной металлургии, Сорбционное извлечение германия, Получение парамолибдата аммония, Извлечение таллия, Статистические параметры пробоотбора
Классификационные коды:
УДК 669.05(07), ГРНТИ 53
Идентификаторы:
полочный индекс 669.05 В 87, шифр
669.05/В 87-601120
Статистика выдачи:
2016
2017
2018
2019
2020
2022
Всего
Всего:
6
2
7
1
1
1
21
Твёрдых копий:
0
0
0
0
0
0
0
Электронных версий:
6
2
7
1
1
1
21