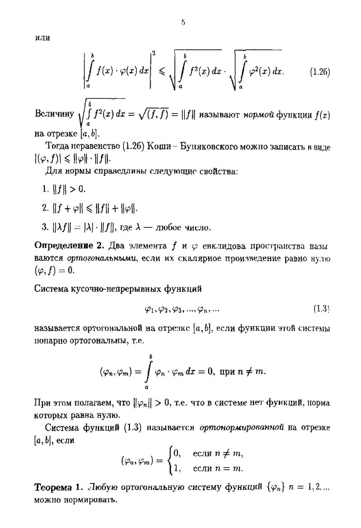
Страница доступна только для читателей библиотеки. Записаться в библиотеку может любой человек старше 14 лет, имеющий гражданство РФ или дружественной страны.
Математика. Ряды Фурье и интеграл Фурье : метод. указ. для студентов направлений дипломир. спец. 652000, 652700 и 654400 всех форм обучения
учебно-методический материал (самостоятельная работа)
Библиографическое описание:Анферов, Петр Ильич. Математика. Ряды Фурье и интеграл Фурье : метод. указ. для студентов направлений дипломир. спец. 652000, 652700 и 654400 всех форм обучения / П. И. Анферов, И. В. Бусаркина , В. И. Загибалов ; Краснояр. гос. техн. ун-т. - Красноярск : ИПЦ КГТУ, 2004. - Текст : электронный.