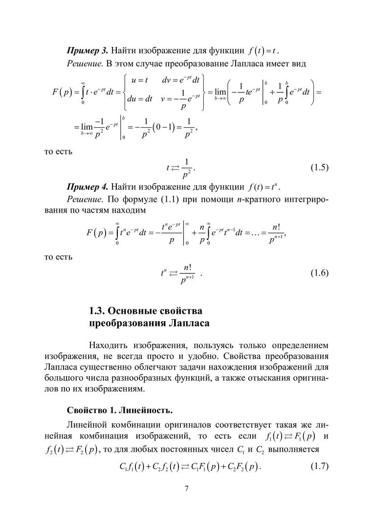
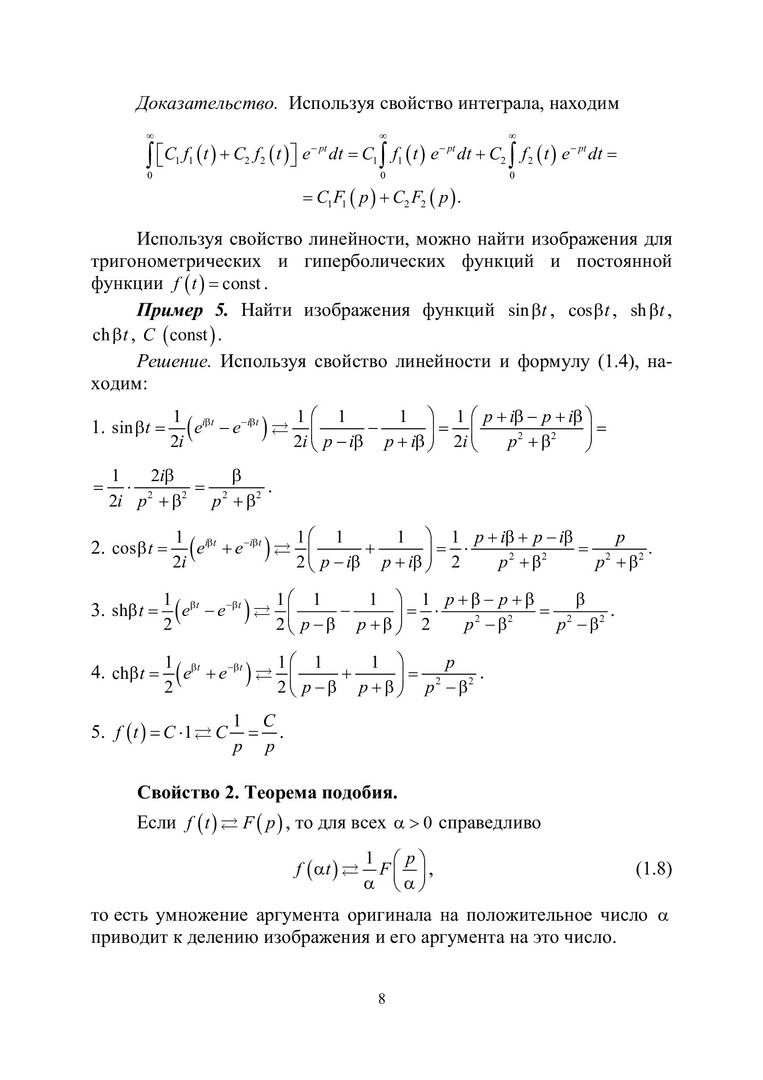
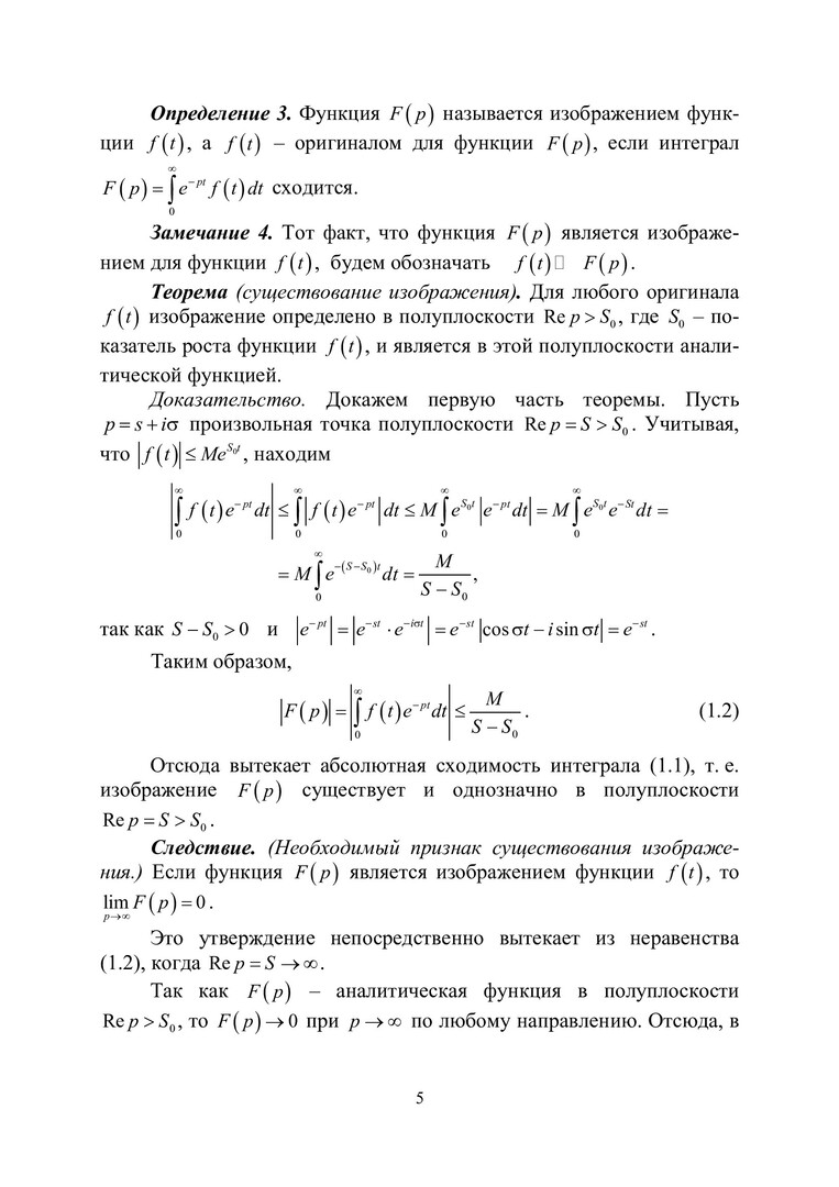
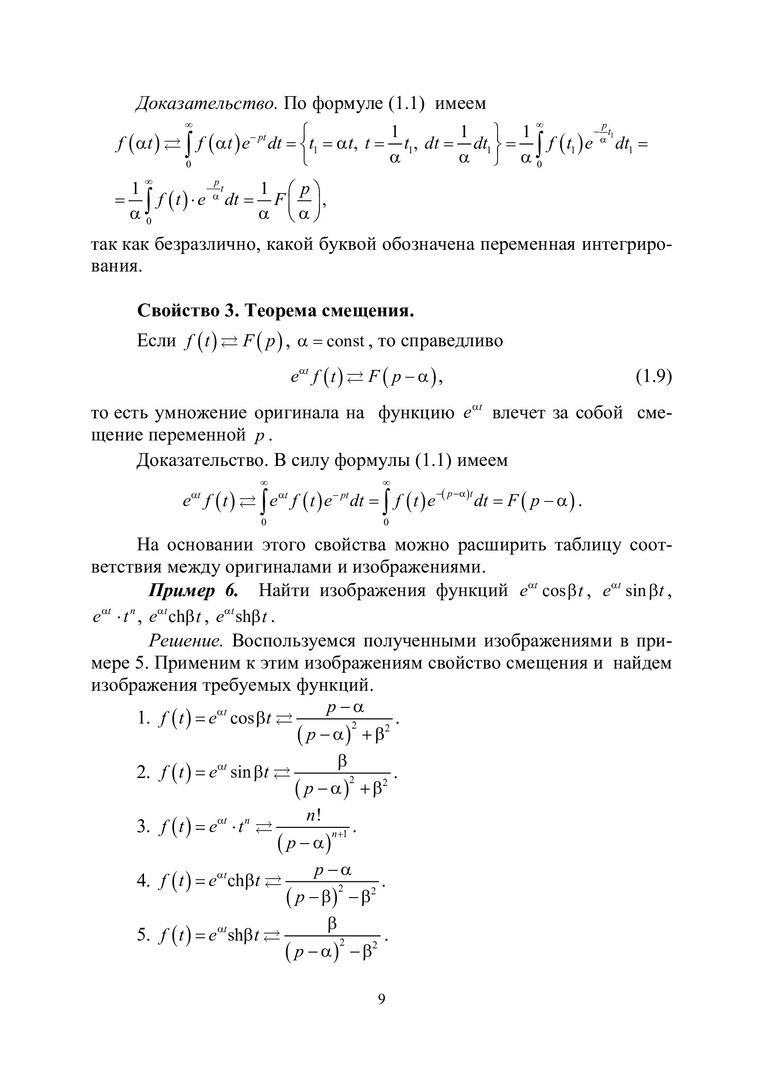
Математика. Специальные разделы : учебное пособие
База данных: Каталог библиотеки СФУ (ББК22.1 К 892)
Библиографическое описание: Кузоватов, Игорь Анатольевич. Математика. Специальные разделы : учебное пособие / И. А. Кузоватов, Н. В. Кузоватова ; Сиб. федерал. ун-т, Ин-т фундаментал. подготовки. - Красноярск : СФУ, 2011. - 147 с. - ISBN 978-5-7638-2287-8 : 125.00 р., 238.00 р., 322.00 р. - Текст : непосредственный + Текст : электронный.
Аннотация: Рассмотены специальные разделы курса математики – операционное исчисление (преобразование Лапласа), ряд и интеграл Фурье, основы уравнений математический физики. Предназначено для студентов направлений подготовки – 220000 «Автоматика и управление», 210000 «Электронная техника, радиотехника и связь».
Год издания: 2011
Авторский коллектив: Сибирский федеральный университет, Институт фундаментальной подготовки (Красноярск)
Издательство: Сибирский федеральный университет, Красноярск
Количество страниц: 147
Количество экземпляров:
Всего свободно 37 из 38 экземпляров.
- Абонемент научной литературы (пр. Свободный, 79, 3 этаж, холл): свободно 1 из 1 экземпляров
- Абонемент учебной литературы (пр. Свободный, 79, 3 этаж, холл): свободно 36 из 37 экземпляров
Ключевые слова: преобразования лапласа, интеграл фурье, уравнения математической физики
Рубрики: Математика / Учебные издания для высших учебных заведений
Классификационные коды: ББК 22.1я73, ГРНТИ 27
ISBN: 978-5-7638-2287-8
Идентификаторы: полочный индекс ББК22.1 К 892, шифр 22.1/К 892-227584
| Статистика выдачи: | 2017 | 2018 | 2019 | 2020 | 2021 | 2022 | 2023 | Всего |
| Всего: | 19 | 39 | 16 | 7 | 9 | 5 | 7 | 166 |
| Твёрдых копий: | 10 | 25 | 7 | 3 | 0 | 1 | 0 | 96 |
| Электронных версий: | 9 | 14 | 9 | 4 | 9 | 4 | 7 | 70 |









