Перейти к основному содержанию
Библиотечно-издательский комплекс СФУ
Toggle navigation
Ресурсы
Библиотечный поиск
Каталог изданий университета
Университетские информационные ресурсы
Российские информационные ресурсы
Мировые информационные ресурсы
Ресурсы открытого доступа
Периодические издания
Тематические путеводители
Книгообеспеченность учебного процесса
Приобретение литературы
Читателю
Регистрация читателей
Получение и возврат литературы
Межбиблиотечный абонемент
Тематические путеводители
Обучение работе с ресурсами
Доступная среда библиотеки
Подарить книгу библиотеке
Автору
Правила издания рукописей
План выпуска изданий
Размещение публикаций в библиотеке, репозитории, РИНЦ
Проверка
журнала
Служба поддержки публикационной
активности
Учёт публикаций в АИС
«Прометей»
Услуги
Справочник услуг и сервисов БИК
Новая заявка на услугу
Бронирование помещений
Контакты
Адреса и режим работы
Подразделения
Сотрудники
Вопрос-Ответ
Отправить отзыв
Ещё
О Научной библиотеке
Об Издательстве
Дилерство «САБ ИРБИС»
Красноярский ИРБИС-клуб
Литературный клуб «Высокий берег»
Подкаст «Пища для ума»
Часто задаваемые вопросы
Мобильное приложение
Карта сайта и поиск по сайту
Онлайн-медиа Научной библиотеки
Личный кабинет
Главная
Услуги
Издания
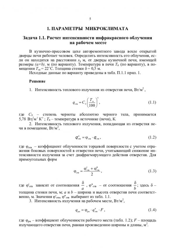
Безопасность жизнедеятельности
: методические указания к практическим занятиям
учебно-методический материал (практические работы)
Полный текст
База данных:
Каталог библиотеки СФУ
(ББК20 Б 40)
Библиографическое описание:
Безопасность жизнедеятельности : методические указания к практическим занятиям / Сибирский федеральный университет [СФУ] ; сост. Ю. Д. Алимбаева. - Электронные данные (PDF ; 0,58 Мб). - Красноярск : ИПК СФУ, 2009. - Загл. с титул. экрана. - Библиогр. список: с.34. - ISBN Безопасность жизнедеятельности (Электронный ресурс). - Текст : электронный. Режим доступа: читальные залы НБ СФУ
Скопировать
Год издания:
2009
Редакторы, составители и др.:
Алимбаева Юлия Джеткизгеновна
(составитель)
Авторский коллектив:
Сибирский федеральный университет (Красноярск)
Издательство:
Информационно-полиграфический комплекс СФУ, Красноярск
Количество страниц:
45
Количество экземпляров:
Издание имеется только в электронном виде
Показать дополнительные сведения
Ключевые слова:
безопасность жизнедеятельности, охрана труда и производственная безопасность
Классификационные коды:
ББК 20.1я73, ГРНТИ 78
Идентификаторы:
полочный индекс ББК20 Б 40, шифр
20/Б 40-402654
Статистика выдачи:
2017
2018
2020
2022
2023
Всего
Всего:
10
9
1
2
1
26
Твёрдых копий:
0
0
0
0
0
0
Электронных версий:
10
9
1
2
1
26