Общая физика. Механика и молекулярная физика : лабораторный практикумучебно-методический материал (лабораторные работы)
База данных: Каталог библиотеки СФУ (ББК22 О-280)
Библиографическое описание: Общая физика. Механика и молекулярная физика : лабораторный практикум / Сиб. федер. ун-т, Ин-т инж. физики и радиоэлектроники ; Сиб. федер. ун-т, Ин-т инж. физики и радиоэлектроники. - Электрон. текстовые дан. (pdf, 5 Мб). - Красноярск : СФУ, 2024 (2024-04-15). - 199 с. - Загл. с титул. экрана. - Изд. № 2024-21148 : Б. ц. - Текст : электронный.
Аннотация: В пособии изложен краткий теоретический материал, дан порядок выполнения лабораторных работ, приведены контрольные вопросы и задания. Предназначено для студентов инженерных специальностей: специалист – 08.05.01, 20.05.01, 21.05.02, 21.05.03, 23.05.02; бакалавр – 08.03.01, 20.03.02, 15.03.02, 18.03.01, 21.03.01, 23.03.03 Соответствует Федеральным государственным образовательным стандартам третьего поколения (ФГОС3+).
Год издания: 2024
Редакторы, составители и др.: Серебренников Владимир Леонидович (составитель); Орлов Виталий Александрович (составитель); Харук Галина Николаевна (составитель); Наслузова Ольга Ильинична (составитель); Непомнящих Светлана Ильинична (составитель); Соколов Алексей Эдуардович (составитель); Черемискина Елена Владимировна (составитель); Серюкова Ирина Владимировна (составитель)
Авторский коллектив: Сибирский федеральный университет, Институт инженерной физики и радиоэлектроники (Красноярск)
Издательство: Сибирский федеральный университет, Красноярск
Количество страниц: 199 (в печатной версии), 200 (в электронной версии)
Количество экземпляров:
Издание имеется только в электронном виде
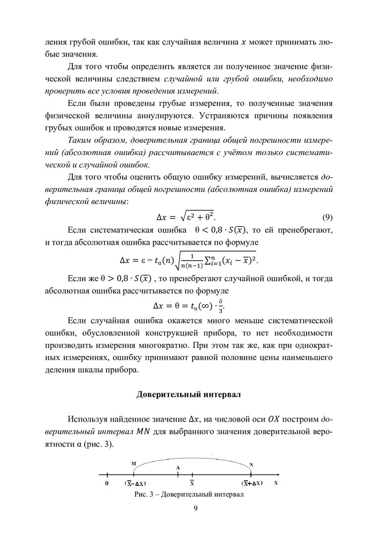
Ключевые слова: измерение физических величин, распределение случайных величин, ошибки измерения физических величин, доверительный интервал, вероятность события, лабораторный практикум
Рубрики: Общая физика / Механика / Молекулярная физика / Учебно-методические пособия
Классификационные коды: УДК 53(07), ББК 22.3я73, ГРНТИ 29
Идентификаторы: полочный индекс ББК22 О-280, шифр ББК22.3/О-280-132614475
| Статистика выдачи: | 2024 | 2025 | Всего |
| Всего: | 82 | 111 | 193 |
| Твёрдых копий: | 0 | 0 | 0 |
| Электронных версий: | 82 | 111 | 193 |









