Теоретическая механика. Статика : учебно-методическое пособие
База данных: Каталог библиотеки СФУ (ББК22.2 Т 338)
Библиографическое описание: Теоретическая механика. Статика : учебно-методическое пособие / Сибирский федеральный университет, Институт цветных металлов ; сост.: Т. Г. Калиновская, А. И. Фоменко. - Электрон. текстовые дан. (pdf, 20,3 Мб). - Красноярск : СФУ, 2025 (2025-01-27). - 55 с. - Загл. с титул. экрана. - Библиогр.: с. 55. - Изд. № 2024-23473 : Б. ц. - Текст : электронный.
Аннотация: Представлены методика и примеры решения типовых задач по различным темам раздела «Статика». Для каждой рассмотренной темы дается 30 вариантов заданий для самостоятельного решения. Предназначено для студентов очной формы обучения по направлению подготовки специалистов 21.05.04 «Горное дело». Может быть использовано для студентов других направлений подготовки всех форм обучения при освоении методов решения задач по основным темам статики.
Год издания: 2025
Редакторы, составители и др.: Калиновская Татьяна Григорьевна (составитель); Фоменко Анна Ивановна (составитель)
Авторский коллектив: Сибирский федеральный университет, Институт цветных металлов (Красноярск)
Издательство: Сибирский федеральный университет, Красноярск
Количество страниц: 55 (в печатной версии), 56 (в электронной версии)
Количество экземпляров:
Издание имеется только в электронном виде
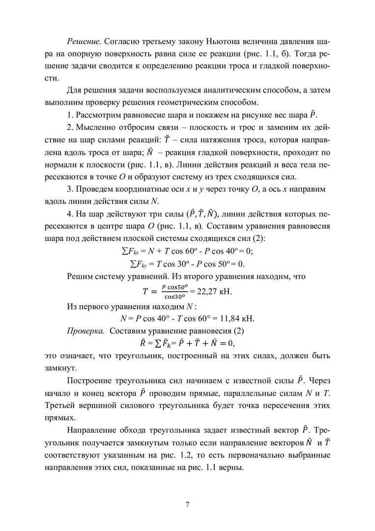
Ключевые слова: плоские системы сходящихся сил, плоские системы параллельных сил, сходящиеся силы на плоскости, параллельные силы на плоскости, пространственная система произвольных сил, центр тяжести
Рубрики: Физика / Механика / Статика / Учебно-методические пособия
Классификационные коды: УДК 531(07), ББК 22.2я73, ГРНТИ 30.01
Идентификаторы: полочный индекс ББК22.2 Т 338, шифр ББК22.2/Т 338-738995438
| Статистика выдачи: | 2025 | Всего |
| Всего: | 30 | 30 |
| Твёрдых копий: | 0 | 0 |
| Электронных версий: | 30 | 30 |









