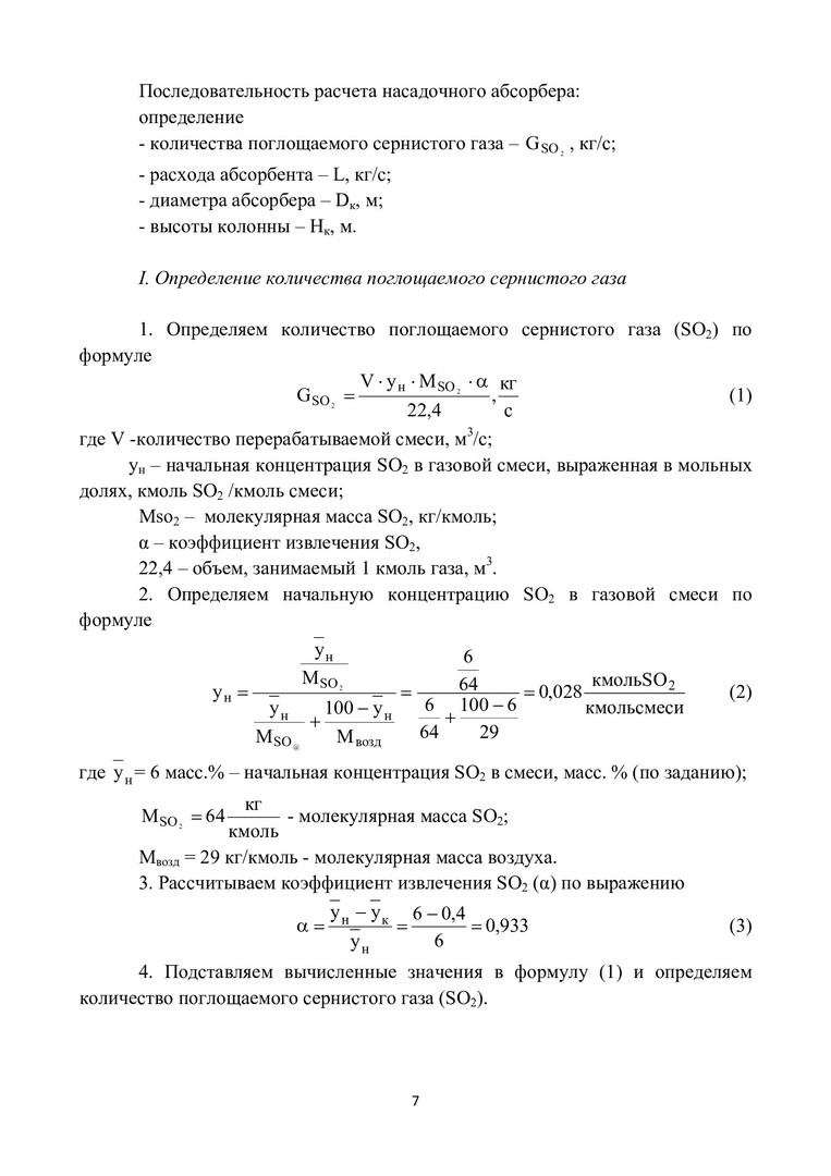
Очистка газовых потоков абсорбцией и термообработкой : учебно-методическое пособие для практических работ студентов спец. 270109.65 «Теплогазоснабжение и вентиляция», 270109.65.00.01 «Экологический мониторинг и защита, атмосферы», 270109.65.00.02 «Энергосбережение в системах теплогазоснабжения и вентиляции» по напр. 270800 «Строительство».
Библиографическое описание:Очистка газовых потоков абсорбцией и термообработкой : учебно-методическое пособие для практических работ студентов спец. 270109.65 «Теплогазоснабжение и вентиляция», 270109.65.00.01 «Экологический мониторинг и защита, атмосферы», 270109.65.00.02 «Энергосбережение в системах теплогазоснабжения и вентиляции» по напр. 270800 «Строительство». / Сиб. федерал. ун-т ; сост. Е. Н. Заворуева. - Электрон. текстовые дан. (PDF, 625 Кб). - Красноярск : СФУ, 2012. - Загл. с титул. экрана. - Библиогр.: с. 51. - Текст : электронный.
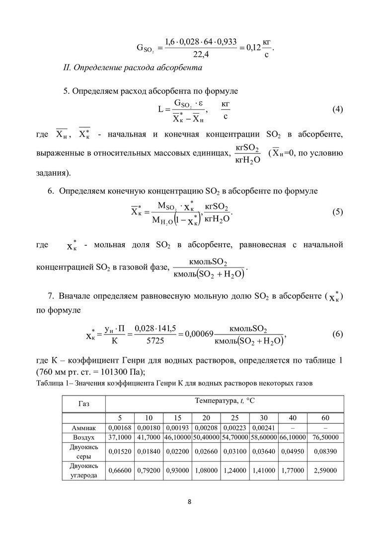
Аннотация:Методические указания к практическим работам разработаны в соответствии с рабочей программой по дисциплине «Очистка газовых потоков абсорбцией и термообработкой». Содержат задания и необходимую информацию для практических занятий. Предназначено для студентов высших учебных заведений специальностей 270109.65 «Теплогазоснабжение и вентиляция», 270109.65.00.01 «Экологический мониторинг и защита атмосферы», 270109.65.00.02 «Энергосбережение в системах теплогазоснабжения и вентиляции» по направлению 270800 «Строительство».