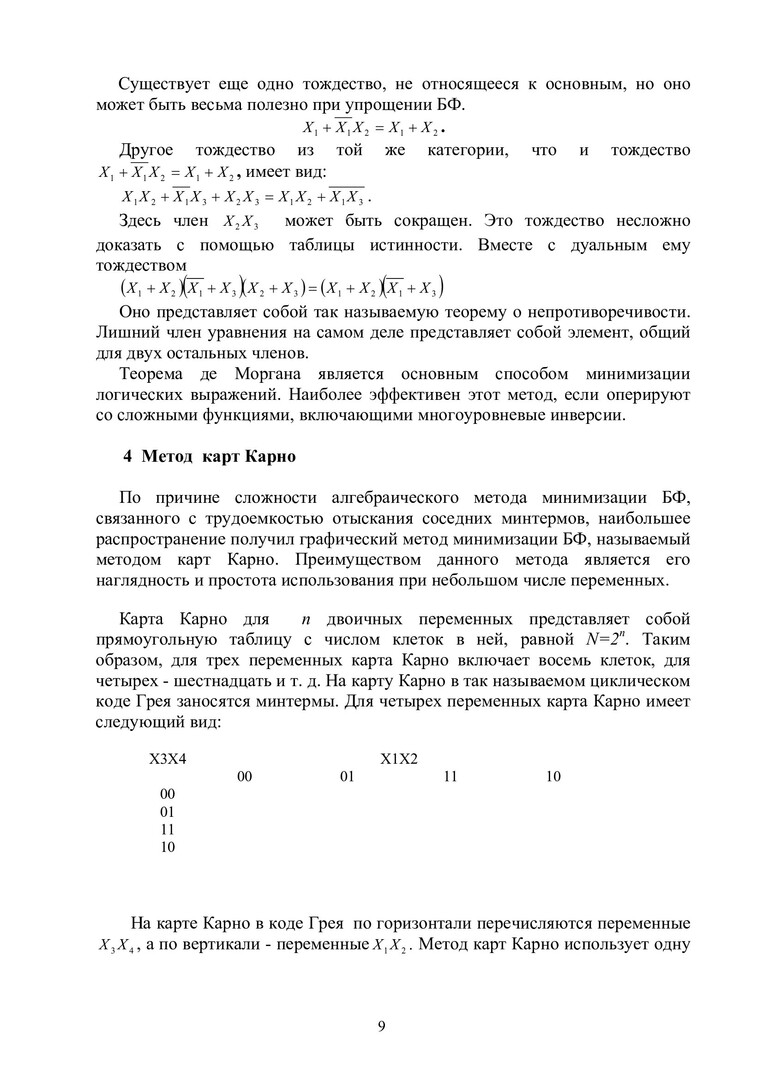
Схемотехника : учеб.-метод. пособие по самостоят. работе для студентов спец. 162107.65 «Техническая эксплуатация транспортного радиооборудования». Ч. 2. Схемотехника цифровых устройств
учебно-методический материал (самостоятельная работа)
Библиографическое описание:Схемотехника [Электронный ресурс] : учеб.-метод. пособие по самостоят. работе для студентов спец. 162107.65 «Техническая эксплуатация транспортного радиооборудования» / Сиб. федерал. ун-т; сост. В. А. Глинчиков. - Электрон. дан. (926 Кб). - Красноярск : СФУ, 2012 . - Загл. с титул. экрана. - Текст : электронный. Ч. 2 : Схемотехника цифровых устройств / Сиб. федер. ун-т, Ин-т инженер. физики и радиоэлектроники. - 2012. - Библиогр.: с. 64.
Аннотация:Методические указания для самостоятельной работы поясняют цели и задачи курса и дают указания и методы усвоения теоретических основ цифровой схемотехники. Контрольные вопросы, приведенные в данных методических указаниях, позволяют проверить теоретические знания студентов. Предназначено для студентов высших учебных заведений, обучающихся по направлению 160905.65 «Техническая эксплуатация транспортного радиооборудования», специализации 162107.65.00.02 «Международные информационные и телекоммуникационные системы на транспорте».