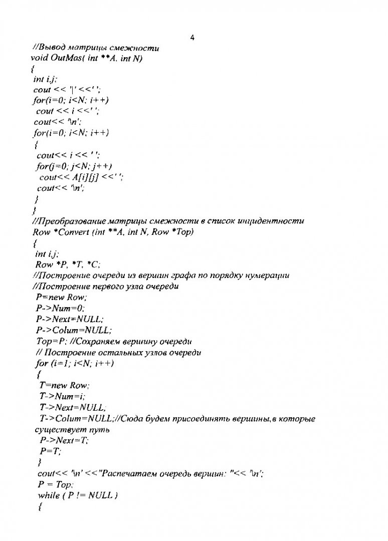
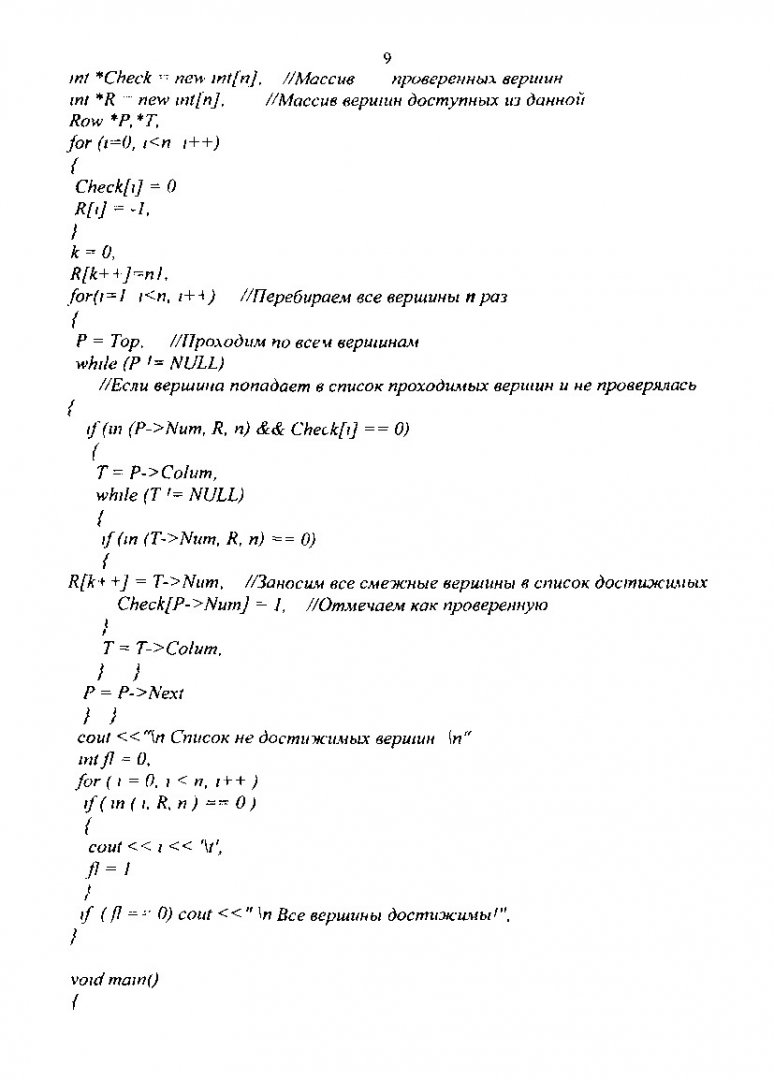
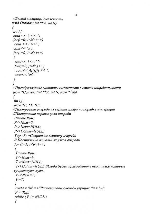
Дискретная математика. Графы : метод. указ. к решению задач для студентов направлений подгот. дипломир. спец. 010000, 075200, 654600, 654700 и бакалавров направления 552800. Ч. 5
Библиографическое описание:Шитов, Юрий Александрович. Дискретная математика. Графы : метод. указ. к решению задач для студентов направлений подгот. дипломир. спец. 010000, 075200, 654600, 654700 и бакалавров направления 552800 : в 5-ти ч. / Ю. А. Шитов, Е. А. Новиков ; Краснояр. гос. техн. ун-т. - Красноярск : ИПЦ КГТУ, 2004 - . - (Учебно-методическая литература). - Текст : непосредственный. + Текст : электронный. Ч. 5. - 2004. - 58 с.