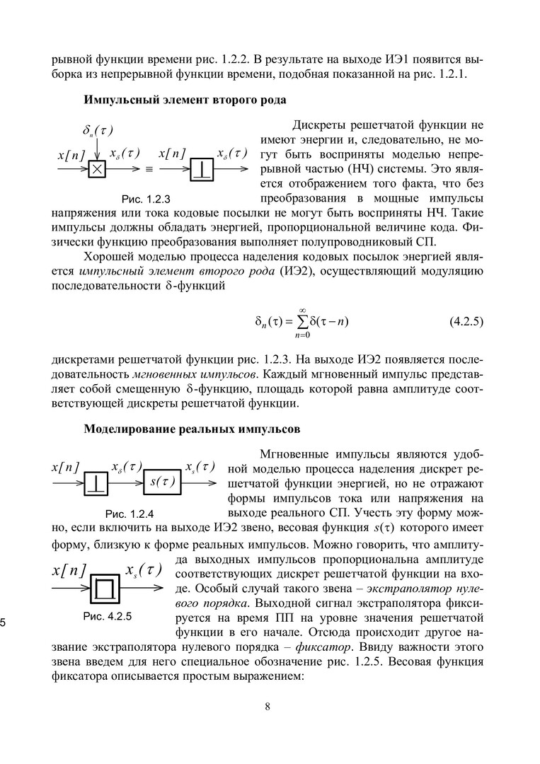
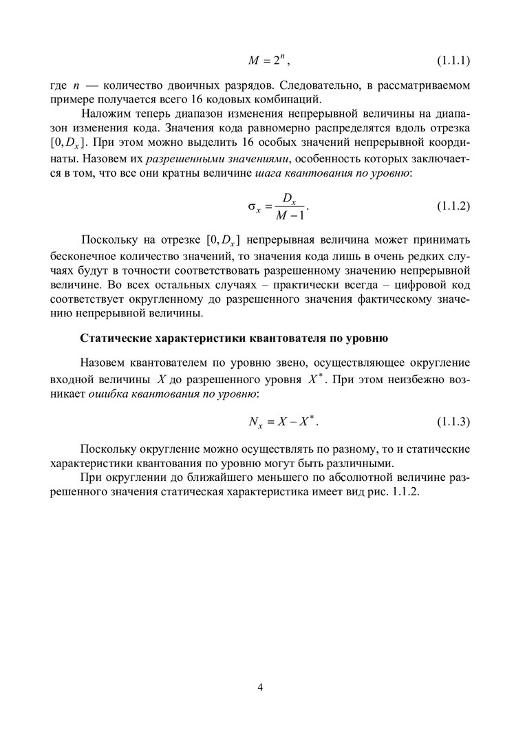
Библиографическое описание:Микропроцессорные средства в электроприводе и технологических комплексах : учебно-методическое пособие [для студентов спец. 140604.65] / Сиб. федерал. ун-т ; сост. А. Н. Пахомов. - Электрон. текстовые дан. (PDF, 1,5 Мб). - Красноярск : СФУ, 2012. - Загл. с титул. экрана. - 8иблиогр.: с. 90. - Текст : непосредственный.
Аннотация:В учебно-методическом пособии изложены основы теории синтеза микропроцессорных регуляторов. Разработаны модели объекта управления для электропривода постоянного тока независимого возбуждения с микропроцессорным управлением. Рассмотрен ряд примеров практического проектирования микропроцессорных регуляторов тока якоря и частоты вращения вала двигателя постоянного тока. Предназначено для студентов направления подготовки 140600 «Электротехника, электромеханика, электротехнологии» (специальность 140604.65). Может быть полезным для бакалавров направления подготовки 140400.62 «Электроэнергетика и электротехника».