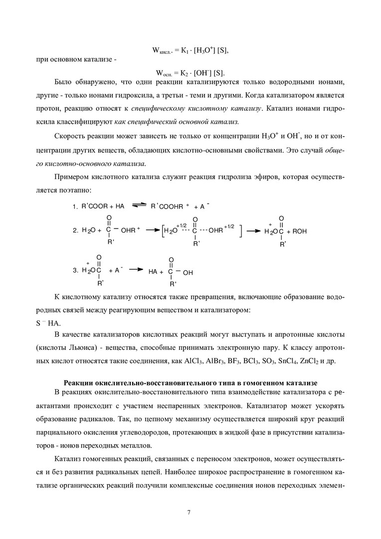
Страница доступна только для читателей библиотеки. Записаться в библиотеку может любой человек старше 14 лет, имеющий гражданство РФ или дружественной страны.
Роль катализа в нефтепереработке и нефтехимии : учебно-методическое пособие
Библиографическое описание:Роль катализа в нефтепереработке и нефтехимии : учебно-методическое пособие / Сибирский федеральный университет ; сост.: Б. Н. Кузнецов, О. П. Таран. - 2-е изд., испр. и доп. - Электрон. текстовые дан. (1,8 Мб). - Красноярск : СФУ, 2024. - 44 с. : схемы. - Загл. с титул. экрана. - Электрон. версия печ. публикации . - Библиогр.: с. 41. - 100 экз. - Изд. № 2024-22396 : Б. ц. - Текст : электронный.