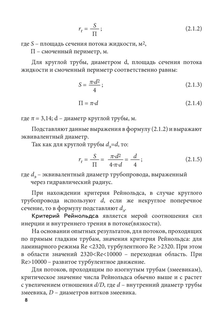
Библиографическое описание:Процессы и аппараты химической технологии. Методические указания к лабораторным работам : учебно-методическое пособие / Сиб. федер. ун-т, Ин-т нефти и газа ; сост.: М. К. Шайхутдинова, Н. В. Дерягина, Ф. А. Бурюкин. - Электрон. текстовые дан. (pdf, 0,8 Мб). - Красноярск : СФУ, 2023 (2023-09-12). - 78 с. - Загл. с титул. экрана. - Изд. № 2023-19858 : Б. ц. - Текст : электронный.