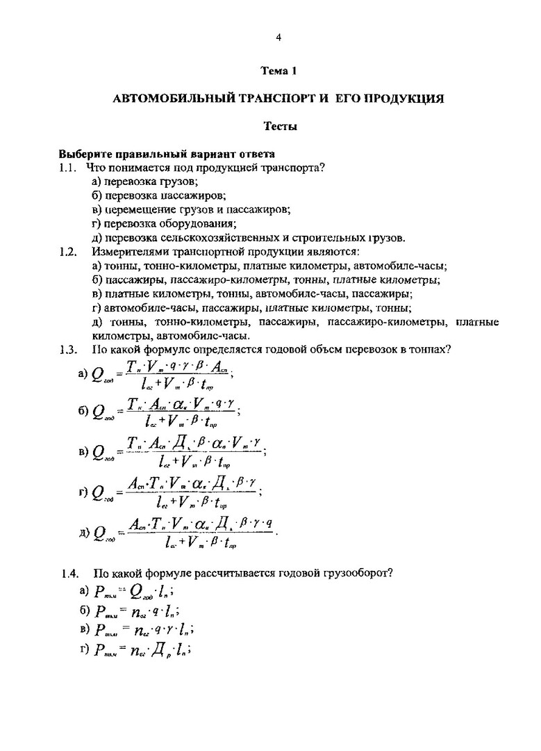
Экономика предприятия. Автомобильный транспорт : метод. указ. по решению задач для студентов укрупнен. группы направления подгот. спец. 080000- "Экономика и управление" (спец. 080502.65.13.00)
учебно-методический материал (практические работы)
Библиографическое описание:Хегай, Юрий Александрович. Экономика предприятия. Автомобильный транспорт : метод. указ. по решению задач для студентов укрупнен. группы направления подгот. спец. 080000- "Экономика и управление" (спец. 080502.65.13.00) / Ю. А. Хегай ; Краснояр. гос. техн. ун-т. - Красноярск : ИПЦ КГТУ, 2005. - 68 с. - Текст : непосредственный + Текст : электронный.