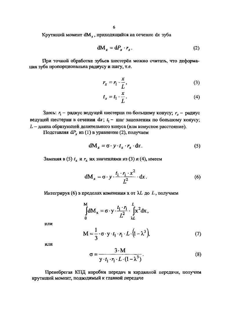
Библиографическое описание:Андреев, Борис Васильевич. Конструирование и расчет автомобиля. Главные передачи. Дифференциалы : учеб. пособие по курсовому и дипломному проектированию / Б. В. Андреев, П. А. Кисляк ; Краснояр. гос. техн. ун-т. - Электрон. текстовые дан. (1 Мб; PDF). - Красноярск : ИПЦ КГТУ, 2004. - 43 с. - Текст : непосредственный + Текст : электронный.
Аннотация:Рассмотрены назначение, классификация и теоретические основы расчета главных передач и дифференциалов автомобилей, а также кинематика и динамика различных типов дифференциалов. Приведены исследования влияния типа межколесного дифференциала на проходимость автомобиля.