Информационные устройства и системы в робототехнике. Измерение температуры : Метод. указ. по лаб. работам №1-7 для студентов напр. подг. дипломир. спец. 652000
учебно-методический материал (лабораторные работы)
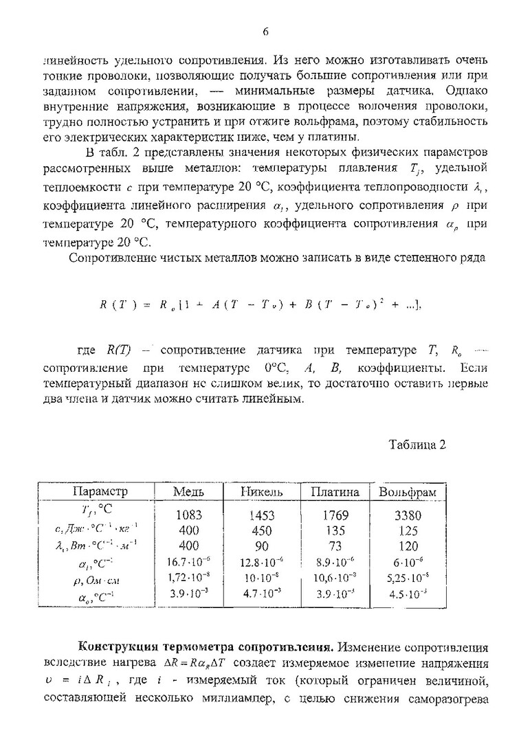
Библиографическое описание:Голых, Юрий Геннадьевич. Информационные устройства и системы в робототехнике. Измерение температуры : Метод. указ. по лаб. работам №1-7 для студентов напр. подг. дипломир. спец. 652000 / Ю. Г. Голых ; Краснояр. гос. техн. ун-т. - Красноярск : ИПЦ КГТУ, 2005. - 52 с. + Электрон. текст. дан.(4,59Мб). - (Учеб.-метод. лит.). - Загл. с титул. экрана. - Текст : непосредственный + Текст : электронный.