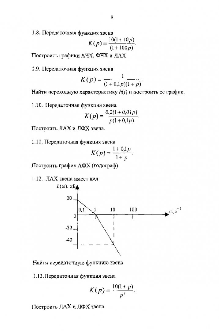
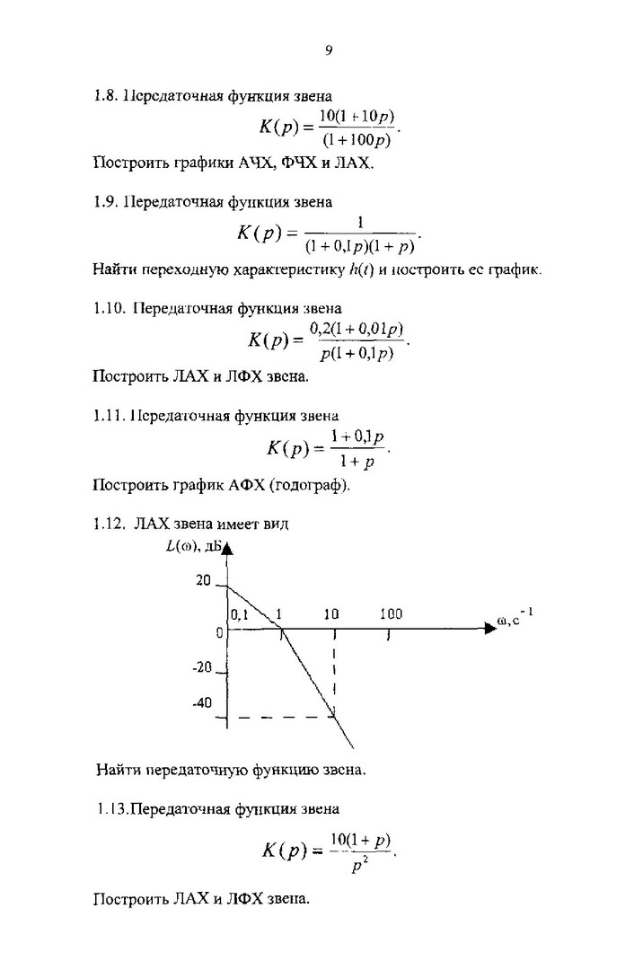
Радиоавтоматика : метод. указ. к выполнению расчетно-графич. задания для студентов направлений подгот. дипломир. спец. 654200 и подгот. бакалавров и магистров 550000
Библиографическое описание:Бондаренко, Валерий Николаевич. Радиоавтоматика : метод. указ. к выполнению расчетно-графич. задания для студентов направлений подгот. дипломир. спец. 654200 и подгот. бакалавров и магистров 550000 / В. Н. Бондаренко ; Краснояр. гос. техн. ун-т. - Красноярск : ИПЦ КГТУ, 2004. - 46 с. - (Учебно-методическая литература). - Текст : непосредственный + Текст : электронный.