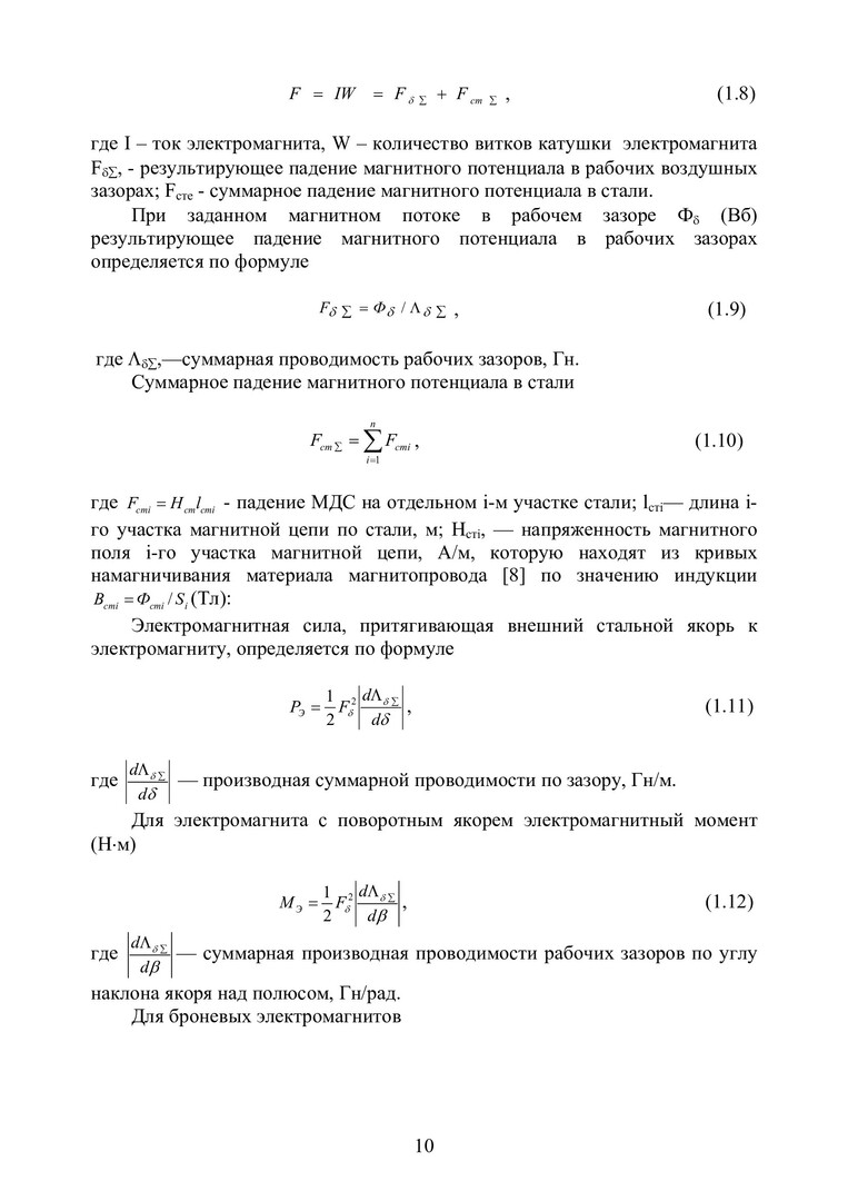
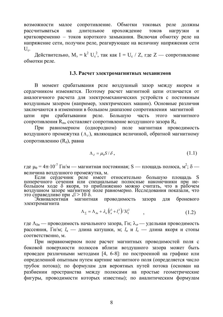
Электрические и электронные аппараты. Расчет : учеб.-метод. пособие для самост. работы студентов направления 140400 «Электроэнергетика и электротехника»
учебно-методический материал (самостоятельная работа)
Библиографическое описание:Электрические и электронные аппараты. Расчет : учеб.-метод. пособие для самост. работы студентов направления 140400 «Электроэнергетика и электротехника» / Сиб. федерал. ун-т ; сост. С. И. Мурашкин. - Электрон. текстовые дан. (PDF, 1,2 Мб). - Красноярск : СФУ, 2012. - Загл. с титул. экрана. - Библиогр.: с. 69. - Текст : электронный.
Аннотация:В учебно-методическом пособии по выполнению самостоятельной работы рассматриваются вопросы расчета контактных и бесконтактных электрических аппаратов, их характеристик и параметров. Предназначено студентам всех форм обучения для подготовки бакалавров по направлению140400 «Электроэнергетика и электротехника» профилей «Электропривод и автоматика», «Электротехнологические установки и системы», «Электротранспорт».