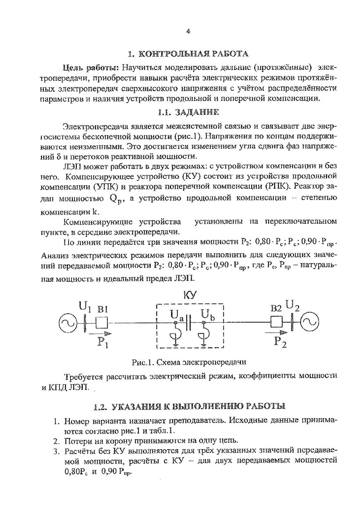
Дальние электропередачи сверхвысокого напряжения : метод. указ. по самост. работе для студентов всех форм обучения по напр. 650900 - "Электроэнергетика"
учебно-методический материал (самостоятельная работа)
Библиографическое описание:Герасименко, Алексей Алексеевич. Дальние электропередачи сверхвысокого напряжения : метод. указ. по самост. работе для студентов всех форм обучения по напр. 650900 - "Электроэнергетика" / А. А. Герасименко, Т. М. Чупак ; Краснояр. гос. техн. ун-т. - Электронные текст. дан.( 2,27 Мб). - Красноярск : ИПЦ КГТУ, 2004. - 43 с. - Загл. с титул. экрана. - Текст : непосредственный + Текст : электронный.