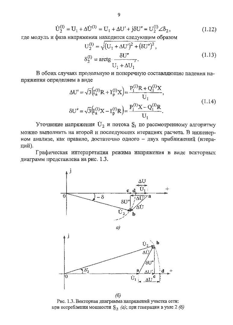
Библиографическое описание:Герасименко, Алексей Алексеевич. Электроэнергетические системы и сети : метод. указ. по лаб. работам №1-6 для студентов электроэнерг. спец. всех форм обучения / А. А. Герасименко, Л. И. Пилюшенко, Т. М. Чупак ; Краснояр. гос. техн. ун-т. - Электрон. текстовые дан. (4,31 Мб). - Красноярск : ИПЦ КГТУ, 2005. - 46 с. - (Учеб.-метод. лит.). - Загл. с титул. экрана. - Текст : непосредственный + Текст : электронный.