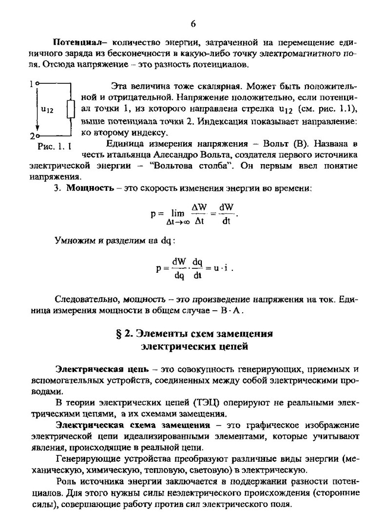
Библиографическое описание:Иванова, Светлана Геннадьевна. Теоретические основы электротехники. Расчет установившихся процессов в линейных электрических цепях : учеб. пособие / С. Г. Иванова ; Краснояр. гос. техн. ун-т. - Красноярск : ИПЦ КГТУ, 2004. - 147 с. - (Учебное пособие). - 86.00 р.
Аннотация:Изложен теоретический материал по курсу ТОЭ - раздел "Электрические цепи". Рассмотрены процессы в линейных электрических цепях при постоянных, синусоидальных и несинусоидальных воздействиях. Приведены анализ однофазных и трехфазных цепей, методы расчета линейных электрических цепей, сопровождающиеся решением конкретных примеров. Оригинальным является материал, посвященный анализу аварийных режимов в трехфазных цепях.