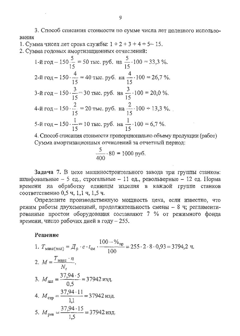
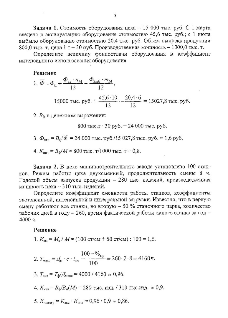
Экономика машиностроительного производства : метод. указ. к практ. занятиям для студентов укрупненной группы направлений подготовки специалистов 150000 (спец. 150201.65, 150202.65, 150204.65, 150205.65, 150302.65, 150802.65), 260000 (спец. 261001.65)
учебно-методический материал (практические работы)
Библиографическое описание:Качуровская, Елена Евгеньевна. Экономика машиностроительного производства : метод. указ. к практ. занятиям для студентов укрупненной группы направлений подготовки специалистов 150000 (спец. 150201.65, 150202.65, 150204.65, 150205.65, 150302.65, 150802.65), 260000 (спец. 261001.65) / Е. Е. Качуровская, М. А. Рульковская ; Краснояр. гос. техн. ун-т. - Красноярск : ИПЦ КГТУ, 2005. - 55 с. - Загл. с титул. экрана. - Текст : непосредственный + Текст : электронный.