Методы обработки аэрокосмической информации : метод. указ. к практ. занятиям для студентов направления подгот. дипломир. спец. 010000, 654200, 654700, 656600
учебно-методический материал (практические работы)
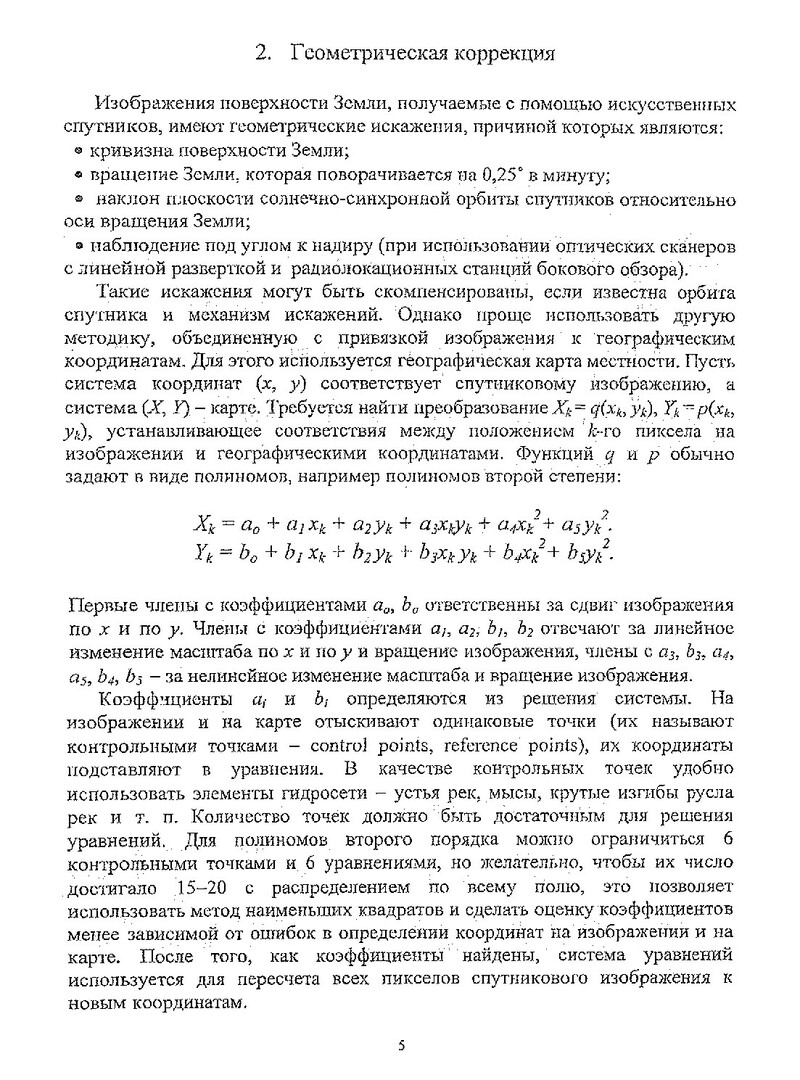
Библиографическое описание:Кашкин, Валентин Борисович. Методы обработки аэрокосмической информации : метод. указ. к практ. занятиям для студентов направления подгот. дипломир. спец. 010000, 654200, 654700, 656600 / В. Б. Кашкин ; Краснояр. гос. техн. ун-т. - Красноярск : ИПЦ КГТУ, 2004. - 24 с. - (Учебно-методическая литература). - Загл. с титул. экрана. - 100 экз. - Текст : электронный.