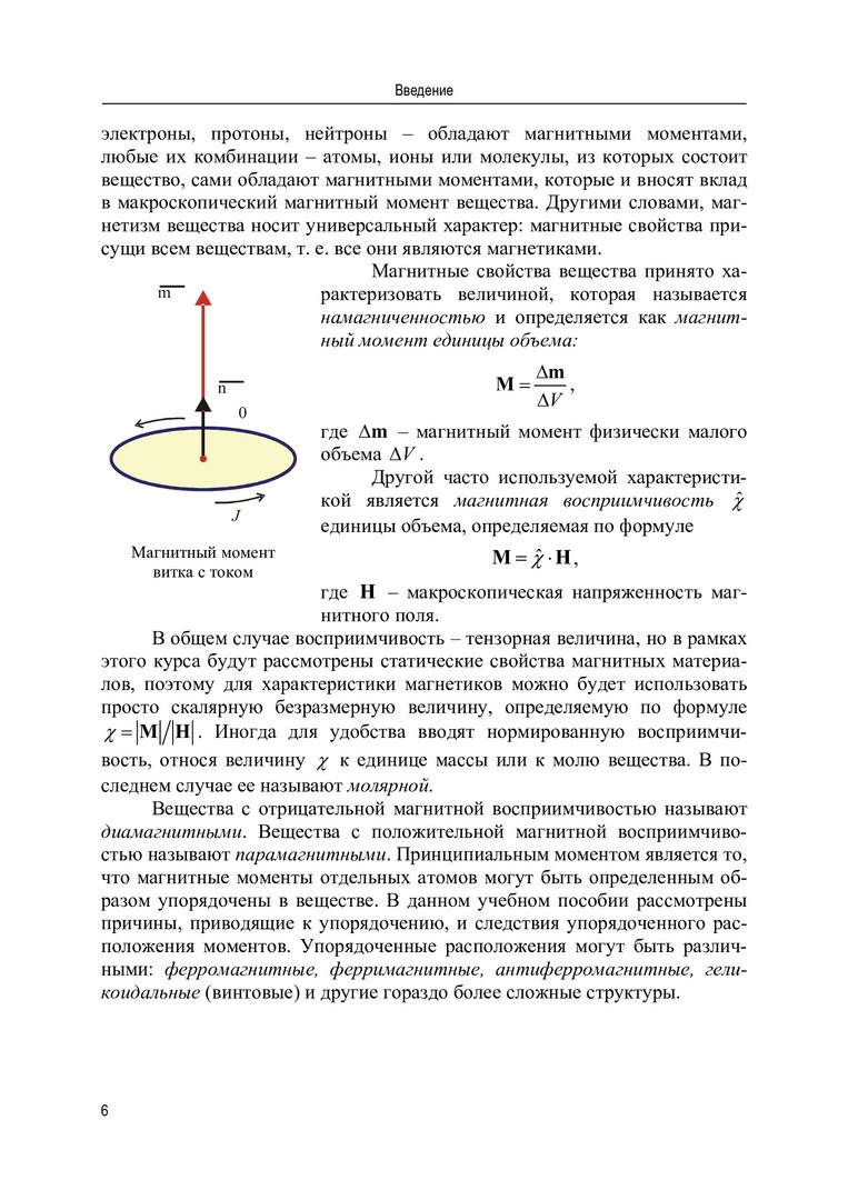
Физика магнитных явлений. Ферромагнетизм : учебное пособие для студентов (бакалавров), обучающихся по направлению 03.03.02 (011200.62) "Физика" и 14.03.02 (140800.62) "Ядерная физика и технологии"
База данных:Каталог библиотеки СФУ (ББК22.3 В 676)
Библиографическое описание:Волков, Никита Валентинович. Физика магнитных явлений. Ферромагнетизм : учебное пособие для студентов (бакалавров), обучающихся по направлению 03.03.02 (011200.62) "Физика" и 14.03.02 (140800.62) "Ядерная физика и технологии" / Н. В. Волков ; Сиб. федер. ун-т, Ин-т инж. физики и радиоэлектроники. - Красноярск : СФУ, 2015. - 125 с. : ил. - Библиогр.: с. 125. - 100 экз. - ISBN 978-5-7638-3255-6 : 143.00 р. - Изд. № 2015-1572. - Текст : непосредственный + Текст : электронный.
Аннотация:Кратко изложены теории диамагнетизма и парамагнетизма. Основное внимание уделено теории ферромагнетизма. В простой форме, с использованием феноменологического приближения и математического аппарата, описаны основные свойства магнетиков. Предназначено для студентов, обучающихся по направлениям подготовки бакалавров 03.03.02 (011200.62) «Физика», 14.03.02 (140800.62) «Ядерная физика и технологии».