Основы эксплуатации горных машин : учебно-методическое пособие для лабораторных работ [для студентов спец. 130400.65 «Горное дело» спец. 130400.65.00.09 «Горные машины и оборудование»]
Библиографическое описание:Основы эксплуатации горных машин : учебно-методическое пособие для лабораторных работ [для студентов спец. 130400.65 «Горное дело» спец. 130400.65.00.09 «Горные машины и оборудование»] / Сиб. федерал. ун-т ; сост. А. В. Гилев [и др.]. - Электрон. текстовые дан. (PDF, 2 Мб). - Красноярск : СФУ, 2013. - Загл. с титул. экрана. - Изд. № 2013-1660. - Текст : электронный.
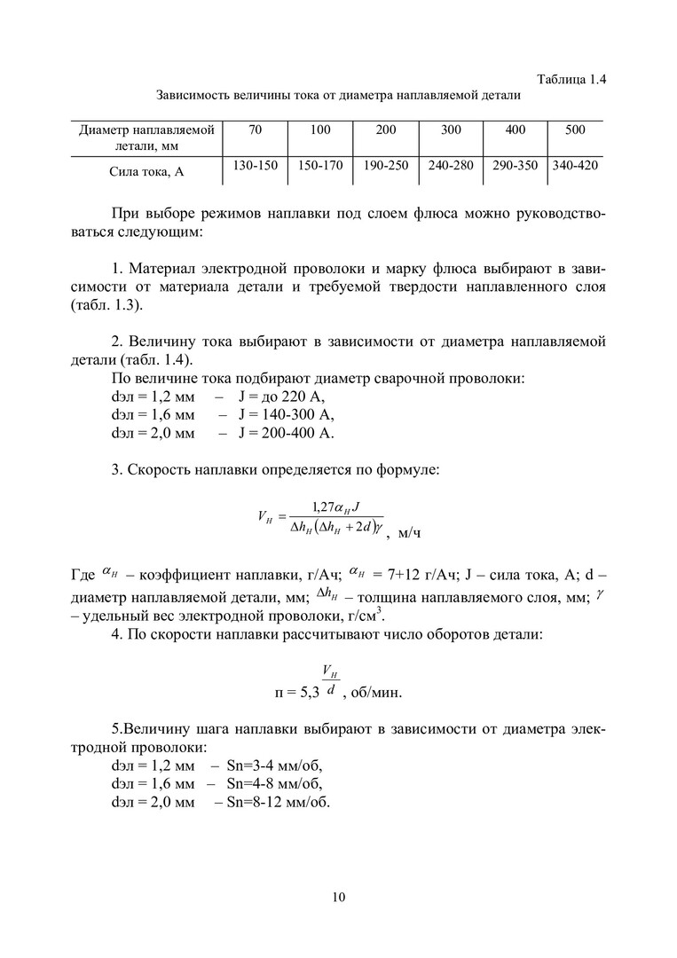
Аннотация:Представлены лабораторные работы со способами упрочнения металлических материалов, восстановления деталей оборудования, определения типа, качества и условий применения смазки для открытых и плохо защищенных узлов и деталей горного оборудования. Предназначено для студентов направления 130400.65 «Горное дело» специализации 130400.65.00.09 «Горные машины и оборудование» всех форм обучения.