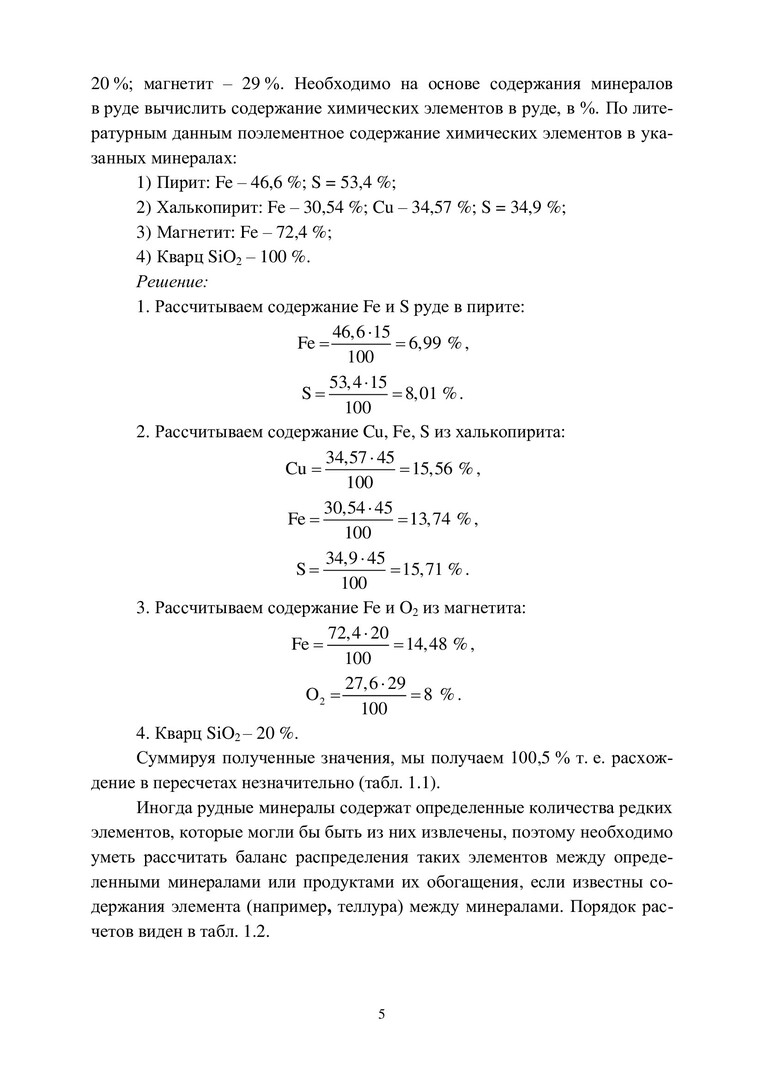
Библиографическое описание:Опробование твердых полезных ископаемых : методические указания по выполнению лабораторных работ: учебно-методическое пособие / Сибирский федеральный университет, Институт цветных металлов ; сост. В. Г. Михеев, А. Б. Бородушкин, А. Д. Мартынова, М. В. Шадчин. - Электрон. текстовые дан. (pdf, 1,1 Мб). - Красноярск : СФУ, 2024 (2024-12-23). - 41 с. - Загл. с титул. экрана. - Изд. № 2024-23465 : Б. ц. - Текст : электронный.
Аннотация:Содержит восемь разработанных тем лабораторных работ, в которых рассмотрена методика отвечающая требованиям ГКЗ. Предназначено для организации образовательного процесса по программам 21.05.02 «Геологическая съемка, поиски и разведка месторождений полезных ископаемых».