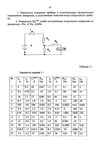
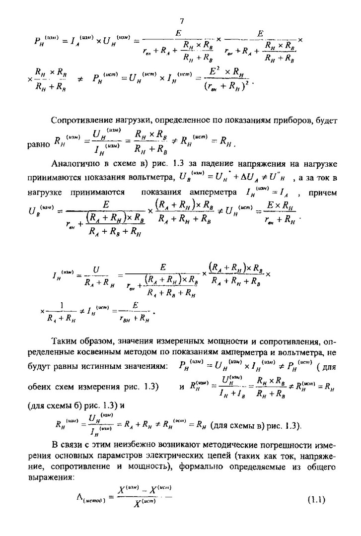
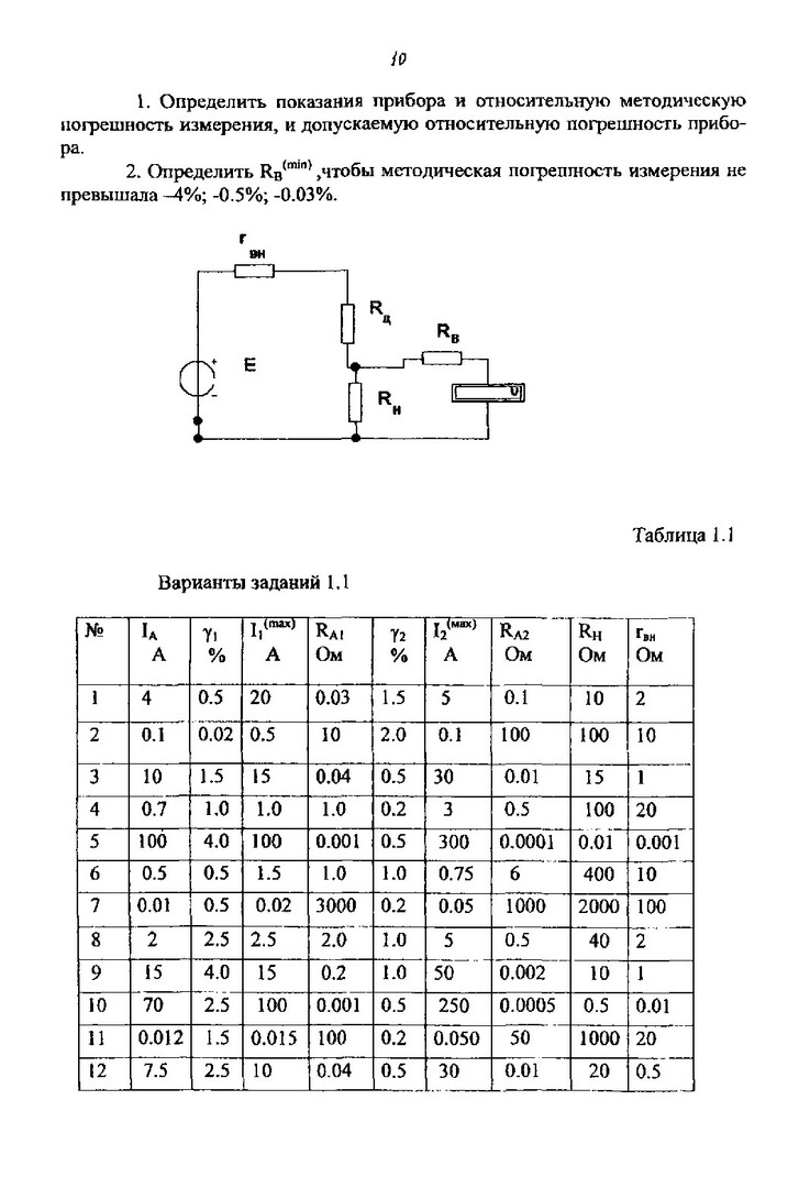
Метрология, стандартизация, сертификация. Метрология в электрических измерениях : методические указания к выполнению расчетных заданий для студентов направлений 651900 , 654600, 654700, 552800 и 553000 всех форм обучения
учебно-методический материал (практические работы)
Библиографическое описание:Морозов, Андрей Николаевич. Метрология, стандартизация, сертификация. Метрология в электрических измерениях : методические указания к выполнению расчетных заданий для студентов направлений 651900 , 654600, 654700, 552800 и 553000 всех форм обучения / А. Н. Морозов, А. В. Чубарь ; Красноярский государственный технический университет. - Красноярск : ИПЦ КГТУ, 2004. - 59 с. - Текст : непосредственный + Текст : электронный.