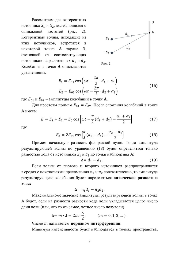
Общий физический практикум : учебно-методическое пособие. Ч. 4. Оптика: интерференция : лабораторные работы