Библиографическое описание:Высокотемпературная физическая химия. Методы выращивания кристаллов : учеб.-метод. пособие [для студентов спец. 020100.68 Химия, 020101.65 Химия, 020201.65 Фундаментальная и прикладная химия] / Сиб. федерал. ун-т ; сост.: Л. Т. Денисова, В. М. Денисов. - Электрон. текстовые дан. (PDF, 1,6 Мб). - Красноярск : СФУ, 2012. - Загл. с титул. экрана. - Библиогр.: с. 54-56. - Б. ц. - Текст : непосредственный.
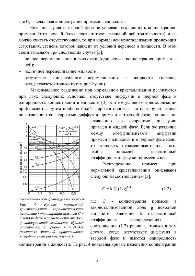
Аннотация:В учебно-методическом пособии представлен теоретический материал, контрольные вопросы по высокотемпературным методам выращивания кристаллов. Предназначено для студентов высших учебных заведений химических направлений и специальностей (020100.68 – Химия, 020101.65 – Химия, 020201.65 – Фундаментальная и прикладная химия), изучающих высокотемпературную физическую химию, химическую технологию.