Библиографическое описание:Герасименко, Алексей Алексеевич. Электроэнергетические системы и сети. Расчеты параметров и режимов работы электрических сетей : учеб. пособие для вузов / А. А. Герасименко, Т. М. Чупак ; Краснояр. гос. техн. ун-т. - Красноярск : ИПЦ КГТУ, 2004 - . - Текст : непосредственный. + Текст : электронный. Ч. 2. - 2004. - 172 с.
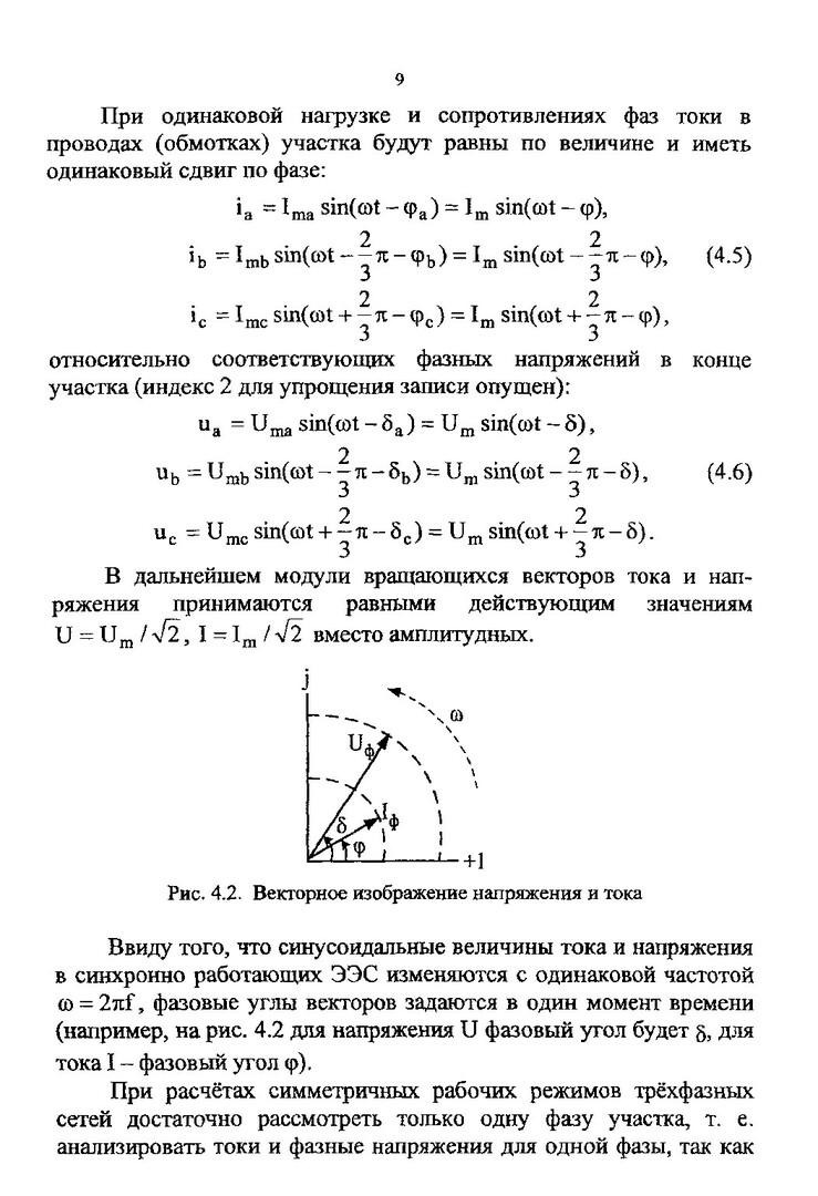
Аннотация:Приведены примеры расчета и анализа режимов работы простейших разомкнутых и замкнутых электрических сетей. Даны примеры расчета с подробными пояснениями. Ряд примеров сопровождается проверочными расчетами на ЭВМ.